Skip to main content
首页
AI 网站
AI 提示词
与知识库对话
知识库精选
直达飞书知识库
6. 小互每日动态及延伸阅读
7月动态 | 混沌大会等
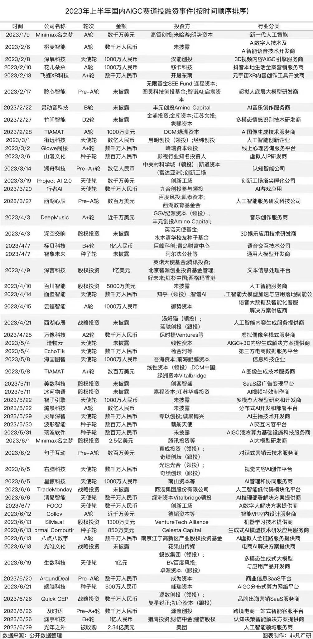
AIGC融资上半年情况
AIGC融资上半年情况
Previous
混沌 AI 大会(7月8日)
Next
Dan Hockenmaier的长文推荐